干式吸附式

我的位置: 首页 > 产品中心 > 干式吸附式

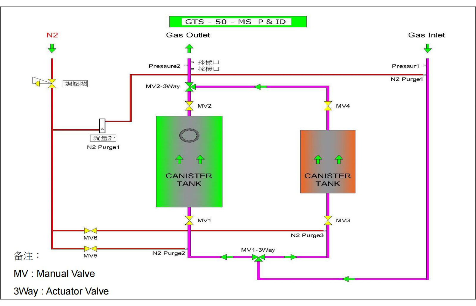
GTS-50-MS

  • 所属分类:干式吸附式
  • 浏览次数:
  • 发布时间:2025-09-24 09:53:25
  • 详情信息
  • Dry Scrubber 工作原理

    根据所需处理的介质性质的不同,选取不同的吸附剂,利用吸附剂与需处理的介质之间的化学反应,生成稳定的化合物或复合物,不产生二次污染。

    Dry Scrubber 设备流程

    Dry Scrubber 设备参数

    化学性吸附剂特性:

    具有物理性吸附材吸附特性:吸附剂和被吸附物质之间通过分子间范德华力产生的吸附吸附功能。

    化学反应:附质分子与固体表面原子(或分子)发生电子的转移、交换或共有,形成吸附化学键的吸附。


    Dry Scrubber 设备照片

     

    上一篇: 2025-09-29
    下一篇: